
PRODUCT CLASSIFICATION
產品分類
更新時間:2025-06-26
瀏覽次數:129徐悅
安科瑞電氣股份有限公司 上海嘉定 201801
摘 要:分布式光伏發電能夠對日益嚴重的環境壓力起到有效緩解作用,在當前對環境保護需求越來越大情況下,發電行業在發展中不但要提升發電效率,同時也需要降低成本。分布式光伏發電主要是利用風能和太陽能等可再生清潔能源進行發電,對于空氣質量具有顯著改善效果,和傳統發電方式相比有污染小、噪聲小等優勢。分布式光伏發電系統的建構,主要是利用太陽能資源,能夠有效實現能源結構優化,減少煤炭消耗量,對于經濟可持續發展具有有效促進作用。同時,分布式發電系統的建設,對電網系統運行中也能夠起到削峰填谷作用,進一步豐富供電方式,積極開展分布式光伏發電站及接入發電研究具有重要意義。同時,傳統配電網的通信架構難以滿足海量光伏終端的實時監測與控制需求,影響電網安全穩定運行。如何配置并構建高效通信管理系統,成為當前研究的重點。
關鍵詞:分布式光伏發電;通信管理
一、概述
湖北荊門一馬光彩大市場屋頂光伏發電項目(以下簡稱“本項目")是響應國家“優化能源結構,提供更加清潔、可靠的能源"的號召,投資建設的分布式光伏發電應用示范項目。
本項目位于湖北荊門一馬光彩大市場旁,利用現有廠房屋頂建設分布式光伏發電項目,總建設規模約為3280kW。光伏發電組件位于荊門市東寶區東寶路1號,通過用戶配電站接入公共電網,屬于荊門市供電公司管理范圍。
本研究圍繞光伏電站并網關鍵技術展開,重點探討了以下核心內容:
(1)并網系統接入方案的可行性分析與優化設計;
(2)符合電網調度要求的自動化系統解決方案;
(3)滿足電站運行需求的通信系統架構設計。

項目現場
二、 現有電網情況
220kV 變電站 10kV 630 二回線線路型號為 JKLYJ-240,允許通過電流為 553A,該線路近三年最小負荷平均值為 0.11MW,考慮線路負載率不超過80%,則該線路理論可接入分布式電源容量為9.24MW。目前該變電站已接入和在途分布式電源總容量為0.009MW,則剩余可接入分布式電源容量 9.23MW,目滿足本期接入需求
現有供電示意圖如下:

用戶配電站現供電示意
三、分布式光伏預制艙設計
3.1 系統架構
預支艙尺寸為(長*寬*高)15000mm*4400mm*3500mm,門檔高2600mm,安全門檔高2200mm,底框采用20#H鋼、14#、10#槽鋼、5#角鋼焊接,外板為2.0mm瓦楞波紋板+中間50mm防火巖棉+內板1.0mm鍍鋅板制作,一次室底板為3.0mm鋼板,二次室底板為靜電地板抬高200。
艙體基礎應用良好的排水措施,所有進出電纜必須做好防水。進出線電纜溝的位置現場根據實際確定。電纜出線管的大小、多少、位置由用戶根據情況而定,預埋件必須用水平儀找平,否則影響現場拼柜。外部樓梯正對應箱體朱門,內部爬梯正對箱體人井孔位置。

光伏預支艙圖
四、技術方案
本項目直流側裝機容量4017kWp,交流側裝機容量3280kW,共1個并網點,由2個光伏發電單元構成。該項目運營模式為全額上網。利用廠房屋頂建設光伏發電系統,關鍵設備光伏組件、逆變器、變壓器等采用國內產品。本項目光伏發電系統所輸出的直流電經組串式逆變器轉換成交流電后,就地升壓至10KV,經開關柜通過1回出線接入至廠區10KV進線母線的用戶側,實現并網。變電站近三年最小負荷平均-0.15MW,考慮主變 N-1 情況下,另一主變負載不超過 80%,則該變電站可接入的分布式光伏容量為 179.81MW,目前該變電站已接入及在途分布式光伏容量共 115.48MW,因此剩余可接入容量 64.33MW。滿足本期接入需求,同時本項目采用安科瑞電氣Acrel-1000分布式光伏電力監控系統作為電站綜合自動化平臺,該系統集保護、控制、通信、測量等功能于一體,實現對光伏發電系統及開關站的智能化綜合管控。系統全面接入逆變器、高低壓設備等關鍵設備的狀態信號,構建完整的電站監控網絡。系統采用分層分布式架構,通過工業以太網與就地層設備互聯。就地層按功能分區獨立部署于逆變器區域及箱變內,各子系統具備自治能力,在站控層通信中斷時仍可持續完成所轄電氣設備的就地監控功能,確保系統可靠性。
4.1. 升壓變壓器及高低壓配電設備
本項目配備2臺三相交流2000KVA的干式變壓器。額定電壓10.5±2×2.5%/0.38kV,接線組別為 Dy11。交流頻率為50Hz,可以戶外使用,能效等級滿足國家規范要求。
4.2. 繼電保護及安全自動裝置
本光伏電站內主要電氣設備采用微機保護,以滿足信息上送。元件保護按照《繼電保護和安全自動裝置技術規程》(GB14285-2006)配置。
(1)線路保護
本項目為10kV并網,建議光伏開關站總出線開關建議光伏開關站總出線開關配置線路方向過流等保護,包括三段可經復壓和方向閉鎖的過流保護,三段零序過流保護、過負荷并具備低周減載功能,以便線路發生故障時快速切除,避免事故范圍擴大。
(2)頻率電壓異常緊急控制裝置
本項目光伏并網點斷路器要求具備失壓跳閘功能,不設重合閘,可通過逆變器內低壓保護與頻率保護實現解列,不配置獨立的安全自動裝置。
(3)防孤島檢測及安全自動裝置
采用具備防孤島能力的逆變器,逆變器必須具備快速監測孤島且監測到孤島后立即斷開與電網連接能力,其防孤島保護方案應與繼電保護配置、頻率電壓異常緊急控制裝置配置和低電壓穿越相配合。
(4)電能質量監測
在公共連接點裝設滿足 GB/T 19862《電能質量監測設備通用要求》標準要求的 A 類電能質量在線監測裝置一套。監測電能質量參數,包括電壓、頻率、諧波、功率因數等,電能質量監測數據應至少保存一年。
4.3. 系統調度自動化
本項目為10kV電壓等級并網,需通過獨立信息傳輸設備將光伏電站有功、無功、功率因數、逆變器數據、電量及開關、刀閘狀態量、功率調節數據和功率預測數據等信息上傳至調度端,場站應配置AGC裝置,具備接收并自動執行有功功率控制指令的能力;需要具備一次調頻能力;10kV發電系統應上報中期、短和超短期功率預測數據。通過通信管理機或協議轉換器對光伏發電系統設備層的各種設備(逆變器、防孤島保護、故障解列裝置、電能質量監測裝置、直流屏等設備)信息進行采集和處理,將處理好的數據上傳至SCADA系統和遠動裝置。遠動裝置數據經縱向加密后通過4G/5G無線通信網將上傳至荊門供電公司地調。

調度自動化圖
4.4. 計量
本項目采用的運營模式為全額上網,并網點共1個,關口點共1個,均設置在光伏出線處。本項目計量配置原則如下。
(1)在關口計量點配置 1 塊三相三線電能表,精確度為 0.5S,具有雙向計量功能,用于計量用戶與電網間的上、下網電量。在關口計量點配置 GPRS 用電現場管理系統,用于采集數據及用戶用電結算。
(2)在并網點設置 C 級電能表和 GPRS 用電現場管理系統,用于發電量信息采集及營銷系統遠傳。具體設備配置規模以現場實際為準。

一次系統圖
五、系統功能
本項目光伏電站配置一套綜合自動化系統,采用安科瑞電氣股份有限公司所提供的Acrel-1000分布式光伏電力監控系統具有保護、控制、通信、測量等功能,可實現光伏發電系統、開關站的全功能綜合自動化管理。本項目逆變器、高低壓設備等狀態信號都要接入本監控系統。
本項目光伏電站監控系統包括兩部分:站控層和就地層,網絡結構為開放式分層、分布式結構。
監控系統通過以太網與就地層相連,就地層按照不同的功能、系統劃分,以相對獨立的方式分散在逆變器區域或箱變中,在站控層及網絡失效的情況下,就地層仍能獨立完成就地各電氣設備的監測。
站控層由計算機網絡連接的服務器、操作員站、遠動站等組成,提供站內運行的人機界面,實現管理控制就地層設備等功能,形成全站監控、管理中心,并具備與遠方控制中心通信的接口。
就地層設備由智能測控單元、網絡系統通訊單元、逆變器數據采集單元、多功能電能表等構成,主要電氣設備包括微機保護、防孤島保護、電能質量在線監測裝置、故障解列裝置、多功能儀表、逆變器、箱變測控等設備。它直接采集處理現場的原始數據,通過網絡傳送給站控層監控主站,同時接收站控層發來的控制操作命令,經過有效性判斷、閉鎖檢測、同步檢測等,最后對設備進行操作控制。
每個光伏發電單元配帶無線發射功能的數據采集裝置,采集每組光伏組件數據,逆變器參數,測控裝置、智能計量表計的數據,打包后通過無線網絡傳輸給監控系統實現監視。

監控系統網絡結構
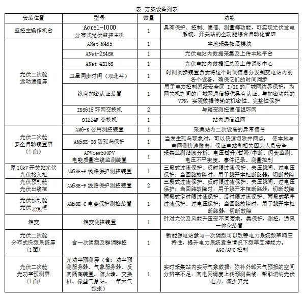
項目配置設備清單如下表所示:

六、系統功能
6.1. 通信功能
(1)采集配置
本項目的監控系統采用Modbus TCP協議作為數據通信的底層機制,實現了對現場設備的全面遙測、遙信、遙控及遙設功能。具體而言,系統通過Modbus TCP網絡,實時采集并監控關鍵設備的模擬量(遙測)與狀態量(遙信),并根據預設邏輯或操作指令,執行遠程控制操作(遙控)以及參數整定(遙設),從而構建了一個具備遠程監測、控制與參數配置能力的分布式自動化系統。

(2)報文解析
監控系統可以對整個配電系統范圍內的設備通信情況進行報文監視和數據實時監測??砂搭愋秃Y選報文顯示內容,對錯誤報文進行明顯提升,報文支持導出。

6.2. 人機界面
能通過顯示器對主要電氣設備運行參數和設備狀態進行監視,畫面支持雙屏顯示,畫面操作支持無級縮放,可以平滑漫游,具有導游圖功能。具有網絡拓撲分析功能,能對設備進行動態著色,確定帶電設備的顏色。主要顯示畫面包括:
(1)運行監視圖,包括顯示設備運行狀態、各主要電氣量(電流、電壓、頻率、有功、無功)、環境數據(氣溫、濕度、氣壓、風速、風向、日照強度等)等的實時值;
(2)網絡監視圖,用圖形方式及顏色變化顯示出計算機監控系統的設備配置、連接狀態;
(3)發電量實時監視圖,通過柱狀圖及數據表直觀的查看和對比每臺逆變器實時發電量信息,同時可以通過鏈接查看和對比發電量曲線;
(4)發電單元監控圖,顯示每個發電單元詳細信息,允許手動控制、和調節每個發電單元運行工況;
(5)各種保護信息及報表
(6)二次保護配置圖,反映各套保護投切情況、整定值等
(7)控制操作過程記錄及報表
(8)事故追憶記錄報告或曲線、事故順序記錄報表
(9)趨勢曲線圖、棒狀圖
(10)各種統計及功能報表等。

人機界面一次圖
七、硬件選型


八、結論
綜上所述,在開展智能變電站二次系統優化設計時,需要兼顧當前技術發展趨勢與未來演進方向。具體而言,應重點圍繞智能化技術應用、大數據處理能力提升、系統架構靈活性增強以及安全防護體系建設等關鍵維度展開深入研究。特別是在新能源高比例并網和電力市場改革深化的新形勢下,二次系統作為電力自動化領域的核心支撐,其戰略地位日益凸顯。因此,在制定優化方案時,既要立足現有技術條件,又要著眼長遠發展需求,確保設計方案具備適度的技術前瞻性和可持續發展潛力。